
最大最正规股票配资
日前,四川成都市印发《成都市具有重要地理方位意义的住宅区、楼宇名称批准管理办法》,禁用“万国”“宇宙”“天下”“中央”“欧洲”等词语。12月25日,南都N视频记者梳理发现,多地对于住宅等建筑物命名做出细化规定。成都市住建局工作人员表示,该管理办法意在提升城市文化品位,引导命名行为回归理性、彰显特色。

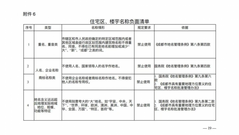
成都市具有重要地理方位意义的住宅区、楼宇名称负面清单(部分)。
12月23日,成都市住建局、民政局联合印发《成都市具有重要地理方位意义的住宅区、楼宇名称批准管理办法》,进一步规范成都市具有重要地理方位意义的住宅区与楼宇的命名、更名工作。
上述管理办法明确了多项住宅区、楼宇命名要求,包括严禁使用损害国家主权、民族尊严、民族团结、宗教和睦、社会稳定以及违背公序良俗的词语;禁止使用人名、外国地名及其简称;禁用夸张用语如“万国”“宇宙”“天下”“中央”“欧洲”等刻意夸大的词语;一般不得使用“中国”“中华”“全国”“国际”“世界”等词语、原则上不得使用外文音译命名等。
南都记者梳理发现,近期,多地出台地名管理办法与细化规定,加强规范了对“具有重要地理方位意义的住宅区、楼宇名称”的管理工作。11月12日,河南省下发《河南省地名管理办法》,明确提出,不以外国人名、地名作地名,不以企业名称或者商业名称作地标。同时,符合条件的地名文化遗产将被依法列入非物质文化遗产保护范围。
11月24日,陕西宝鸡市住建局、民政局下发管理规定,不得冠以不符合住宅区、楼宇规模、性质的“宇宙”“天下”“环球”“国际”“欧洲”“美洲”“中国”“中华”等词语。除具有特定历史、宗教背景的情况之外,不得使用古代帝王称谓以及历史上官衔、职位名等带有浓重封建色彩的“皇”“帝”“王朝”“太子”“王府”“相府”等词语。
命名规范细化背后,有何政策考量?12月25日,成都市住建局工作人员向南都记者表示,该管理办法意在规范命名行为,提升城市文化品位。
工作人员表示,部分住宅区、楼宇名称存在“大、洋、怪、重”等不规范现象,不仅给社会公众生产生活带来不便,也影响了城市形象和文化品质。通过明确住宅区、楼宇命名要求、设立负面清单、鼓励使用具有历史文化内涵和地域特色的名称等措施,引导住宅区、楼宇命名行为回归理性、彰显特色。
采写:见习记者 李思涵 南都N视频记者 马辉最大最正规股票配资
广禾配资提示:文章来自网络,不代表本站观点。